涂料标准丨氨基树脂标准及其在涂料中的应用简介

一、术语和定义

氨基树脂(amino resin)是一类重要的热固性树脂,由含氨基的化合物(如尿素、三聚氰胺、代三聚氰胺等)与醛类(主要为甲醛)反应,再经醇类醚化制得。它在涂料中主要作为交联剂,与含羟基、羧基的主树脂(如醇酸树脂丙烯酸树脂、聚酯树脂等)配合使用,通过加热固化形成三维网状结构,从而提升涂膜的性能。

氨基树脂交联的漆膜具有较好的光泽、保色性、硬度、耐药品性及耐候性,广泛用于汽车、金属涂装、家具等领域。

氨基树脂中含有烷氧基甲基、羟甲基、亚氨基等基团。烷氧基甲基是交联反应的主要基团;羟甲基既是交联反应的基团,也是自缩聚的基团,其反应能力比烷氧基甲基大;亚氨基主要是自缩聚的基团,易与羟甲基进行自缩聚反应。

1.png

二、相关标准

国内氨基涂料产品标准主要遵循GB/T 25249-2010标准,检测方法标准参考GB/T 33379-2016 / ISO 11908:1996进行树脂性能测试,同时需注意区分绝缘涂料的适用范围。

GB/T 25249-2010《氨基醇酸树脂涂料》

适用范围:以氨基树脂和醇酸树脂为主要成膜物质,经烘烤固化的单组分涂料,用于金属制品表面装饰保护(如轻工产品、机电仪器仪表等),不适用于绝缘涂料。

GB/T 33379-2016 / ISO 11908:1996, MOD《色漆和清漆用漆基 氨基树脂 通用试验方法》

核心内容:规范氨基树脂的测试方法,包括物理性能(硬度、韧性等)和化学性能(耐酸碱、耐溶剂等)的测试流程。

SAE AMS1375B-1994《涂料、环氧和聚氨基甲酯涂料系统用清洗剂》

适用场景:针对氨基涂料生产过程中清洗剂的技术要求。

2.png

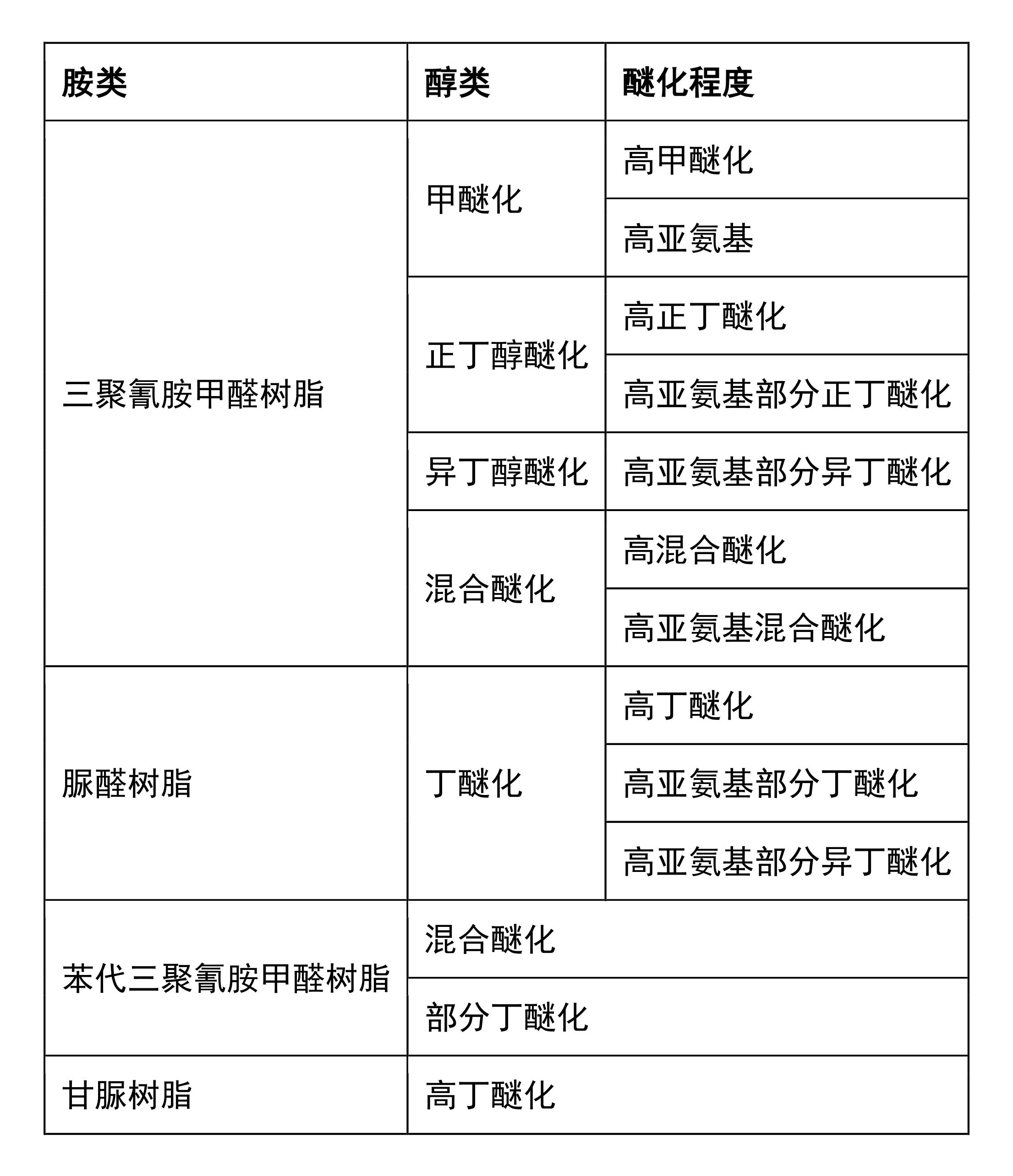
三、氨基树脂的主要类型特点

国内氨基树脂的分类,通常分为三聚氰胺甲醛树脂、脲醛树脂、苯代三聚氰胺甲醛树脂、甘脲树脂几个大类。

3.png

1. 三聚氰胺甲醛树脂特点

交联密度高;

耐候性好;

主要用于面漆,有良好的装饰性能。

4.jpg

2. 苯代三聚氰胺甲醛树脂特点

耐水性增加;

初期光泽高、硬度高、丰满度好、抗化性提高;

耐候性较差。

5.jpg

3. 脲醛树脂特点

与金属基材附着力好;

木器漆常温固化涂料;

反应性高;

耐候性、耐水性差。

6.jpg

4. 甘脲树脂特点

应用于卷材时可提供良好的柔韧性(尤其在过烘烤情况);

对基料(如胺、颜料等)敏感性较高。

7.jpg

四、氨基树脂在涂料中的应用

1. 汽车涂料

电泳漆:甲醚化或混合醚化氨基树脂常用于电泳漆体系,可提高涂层的附着力、耐腐蚀性和抗冲击性,适用于车身电泳涂层。

中涂漆:高烷基化氨基树脂用于水性中涂漆,提供高固含、低粘度,增强层间附着力、抗冲击强度和丰满度。

色漆和清漆:亚氨基型氨基树脂用于色漆和清漆,提升光泽、耐化学性和重涂性,部分高耐候性配方会选用苯代三聚氰胺树脂。

2. 家电涂料

丁醚化三聚氰胺甲醛树脂或苯代三聚氰胺树脂常用于家电涂料,如微波炉内壁、洗衣机、冰箱等,要求涂膜具有优异的耐水煮性、耐化学腐蚀性和机械强度,能在120-150℃下快速固化。

3. 卷材涂料

高反应活性的甲醚化或混合醚化氨基树脂用于卷材涂料,可实现快速固化(数十秒),满足金属卷材在加工过程中的高柔韧性和耐冲击性要求,同时保持良好的光泽和耐候性。

4. 罐头内壁涂料

丁醚化苯代三聚氰胺树脂或酚醛树脂与氨基树脂配合使用,用于罐头内壁涂料,确保涂层具有极高的耐腐蚀性、食品安全性和柔韧性,能承受深冲加工和长期储存。

5. 工业烤漆

氨基醇酸烘漆、氨基聚酯烘漆等是常见的工业烤漆类型,氨基树脂作为交联剂,与醇酸树脂、聚酯树脂等配合,提供高硬度、高光泽、耐化学性和耐候性,广泛应用于金属家具、仪器仪表、机床等领域的涂装。

8.jpg

五、氨基树脂的技术发展趋势

环保改进:通过醚化处理降低游离甲醛释放,符合环保标准。

性能优化:开发高反应活性、低粘度配方,扩大在聚氨酯、环氧树脂等体系中的应用。

总体而言,氨基树脂在涂料中的应用广泛,通过合理选择树脂类型、醚化度和配合比,可满足不同应用场景对涂膜性能(如硬度、光泽、耐化学性、柔韧性、耐候性等)的多样化需求,氨基树脂凭借优异性能和可定制性,持续推动涂料行业向环保、高性能方向发展。

9.jpg

来源:涂料工业公众号


给您喜欢的文章打个分呗!
(0)

专家库申请

Expert Apply

申请须知:

  • 1、

    具有涂料行业多年技术从业经验

  • 2、

    对涂料技术及工艺应用具有独到的见解

  • 3、

    解读涂料行业政策、法规、标准

  • 4、

    热衷于分享化工涂料行业技术知识和丰富的行业经验

申请加入

您的申请已经提交
管理员会在1个工作日内审核

查看进度

专家信息审核未通过
请您返回修改相关资料,重新提交申请

重新申请

0

发布文章

0

文章点击

0

专家点击

发布技术文献 申请在线课堂开课
专家排行

申请加入专家库

*姓名: 姓名不能为空
*公司名称: 公司名称不能为空
*职位: 职位不能为空
*电子邮件:
*手机号码: 手机号码不能为空
*您所在行业:
化工
塑料
涂料
其他
请选择您所在行业
*您最擅长的领域:
1:
2:
3:
请选择您擅长的领域
*您的个人头像(要求200*200像素,或正方形涂料,小于1M,白底,免冠):
请上传您的个人头像
*自我介绍:
自我介绍不能为空 自我介绍不能超过1000字
《买化塑专家入驻协议》 请勾选《买化塑专家入驻协议》

关于我们 法律声明 联系我们 网站地图

COPYRIGHT©广州慧正云科技有限公司 www.ibuychem.com

粤ICP备18136962号增值电信业务经营许可证:粤B2-20201000